雲南酒店蜜桃视频黄色网設備生產廠家告訴你商用冰櫃的常見故障及處理方法
發布人: 四川蜜桃视频APP下载网站蜜桃视频黄色网設備公司 發布時間:2023.12.20
雲南不少酒店屆的朋友發現,商用冰櫃在使用了一段時間之後,就會出現這樣那樣的小毛病,而且這些小毛病如果不處理就會影響食材的新鮮度,從而影響整個酒店的生意。那麽,商用冰櫃都有哪些小毛病存在呢,如果出現了這些小問題,蜜桃视频APP下载网站又該如何解決呢?雖然,蜜桃视频APP下载网站不是雲南酒店蜜桃视频黄色网設備生產廠家,但是,蜜桃视频APP下载网站有多年的商用冰櫃銷售和維修經驗,現在就和大家分享相關的知識。
作為專業的大型酒店蜜桃视频黄色网設備生產廠家,蜜桃视频APP下载网站結合自己多年的經驗,總結了關於如何解決商用冰櫃的故障問題的相關知識,主要有以下這些,希望能夠幫助大家:


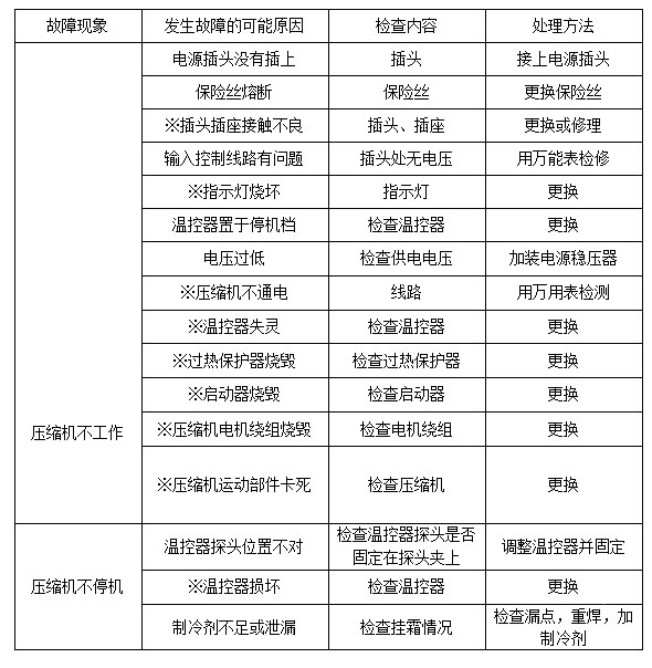
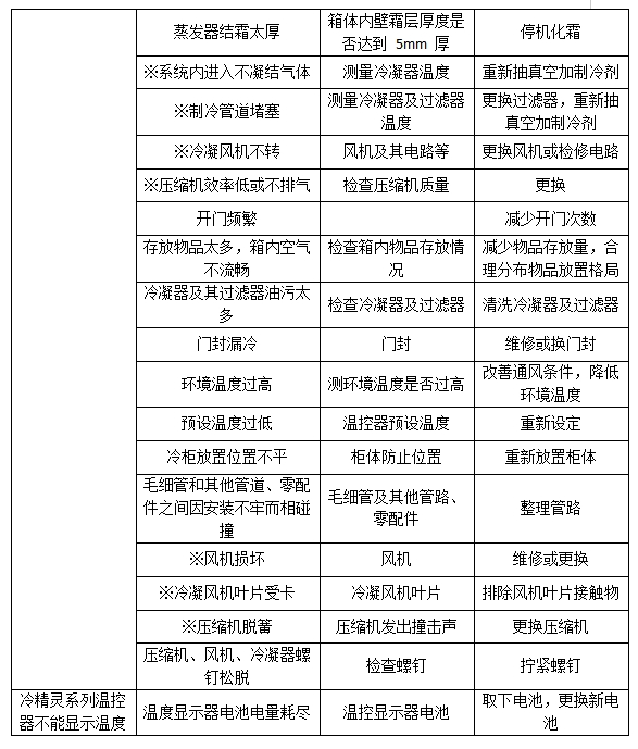
打※項必須由專業技術人員進行檢修,。注:下列現象並非故障
1.冷櫃發出輕微的流水聲;
2.壓縮機及冷凝器發熱甚至燙手;
3.梅雨季節環境濕度比較大時,箱體外部易產生露珠,請用軟質幹抹布及時擦幹。
以上這些就是蜜桃视频APP下载网站整理的關於商用冰櫃的廠家故障和解決辦法的相關經驗,希望對大家有所幫助。







